Search Blog
- All
- ESPRIT EDGE
- NCSIMUL
- SURFCAM
- VISI
- WORKNC
Out of the Office, Into Perspective: What Our Clients Taught Us in Oregon
By Mariano Torrez
Most of my days are spent behind a screen. Emails. Support tickets. Zoom calls. Conversations without handshakes. Names ...
Read More SURFCAM 2025.1 – Improved Control, Faster Toolpaths, and Better Workflow Management
By Mariano Torrez
SURFCAM 2025.1 B142 is now available and brings a series of practical updates focused on improving usability, toolpath ...
Read More WORKNC 2026.1 – Smarter, Safer, and More Efficient Machining
By Mariano Torrez
WORKNC 2026.1 introduces a set of focused improvements designed to make CAM programming more efficient and reliable. This ...
Read More VISI 2025.4 – General Improvements That Streamline Daily Work
By Mariano Torrez
VISI 2025.4 introduces a set of practical updates focused on usability and consistency. These changes are designed to ...
Read More ESPRIT EDGE 2026.1 is Here: What You Need to Know
By Mariano Torrez
ESPRIT EDGE 2026.1 has officially been released, marking the first major update of the year and setting the ...
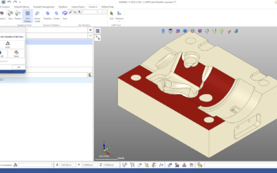
Read More Mastering the Flip: Automatic Stock Transfer in ESPRIT EDGE
By Danish Kapoor
In this guide, we will walk through the Copy Previous Setup workflow in Esprit Edge. This method allows ...
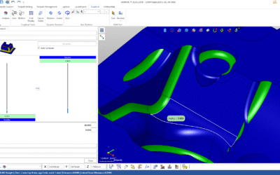
Read More How to Measure Stock vs Part in NCSIMUL | CNC Simulation Tip
By Danish Kapoor
Measurement tools in NCSIMUL help users verify dimensions, distances, and geometry directly on the stock model and the ...
Read More Establishing a Speeds and Feeds Database
By Brent Addington
There are many reasons to establish a Speeds-and-Feeds database within ESPRIT EDGE, the most prominent being to shorten ...
Read More Setup Changes Made Easy
By Brent Addington
Transitioning between workholding setups within the same EDGE file. Traditionally, when setting up a new job that will ...
Read More WORKNC – Analysis – Draft Angle
By Matt Ryan
Using Draft Analysis in WORKNC for Smarter Toolpath Planning Understanding surface draft is a critical step in evaluating ...
Read More ESPRIT EDGE 2025.4 — Practical Improvements You’ll Notice Right Away
By Mariano Torrez
ESPRIT EDGE 2025.4 is here, and this update is all about improving accuracy, toolpath quality, and day-to-day reliability. ...
Read More NCSIMUL 2025.4 – What’s New
By Mariano Torrez
We're excited to share the latest updates in NCSIMUL 2025.4, bringing improved simulation performance, new productivity tools, and ...
Read More