Posts by Mariano Torrez
Out of the Office, Into Perspective: What Our Clients Taught Us in Oregon
Most of my days are spent behind a screen. Emails. Support tickets. Zoom calls. Conversations without handshakes. Names without faces. It works, but it’s distant. Last month was different. I had the opportunity to travel from Pittsburgh, where I live, to Portland with one of our sales reps, Dave Bluhm, and spend time visiting clients…
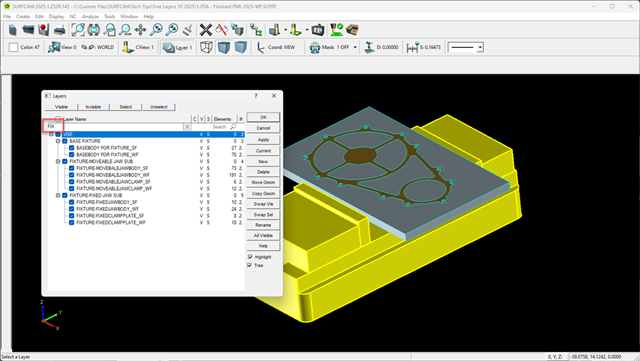
Read MoreSURFCAM 2025.1 – Improved Control, Faster Toolpaths, and Better Workflow Management
SURFCAM 2025.1 B142 is now available and brings a series of practical updates focused on improving usability, toolpath performance, and day-to-day workflow. This release builds on recent updates and continues refining how users interact with layers, toolpaths, and operations. Here’s what stands out. Expanded Tree View Layer Interface The updated Layer interface builds on the…
Read MoreWORKNC 2026.1 – Smarter, Safer, and More Efficient Machining
WORKNC 2026.1 introduces a set of focused improvements designed to make CAM programming more efficient and reliable. This release puts a strong emphasis on automation, machine awareness, and simplifying complex workflows. Here’s what stands out. Multi-Directional Rest Roughing (Machine-Aware Automation) WORKNC takes rest roughing to the next level by integrating full machine awareness directly into…
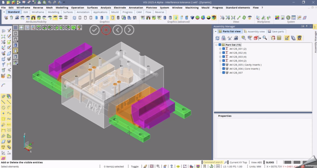
Read MoreVISI 2025.4 – General Improvements That Streamline Daily Work
VISI 2025.4 introduces a set of practical updates focused on usability and consistency. These changes are designed to improve how you interact with the software day to day without changing your workflow. Here’s what’s new in the General updates. Maintain Your View While Working VISI now maintains the current application view when launching a modelling…
Read MoreESPRIT EDGE 2026.1 is Here: What You Need to Know
ESPRIT EDGE 2026.1 has officially been released, marking the first major update of the year and setting the foundation for what’s coming next. This release focuses on practical improvements, better automation, and stronger performance for more complex machining workflows. Here’s a breakdown of what stands out and where it can make a difference. Compatibility Updates…
Read MoreESPRIT EDGE 2025.4 — Practical Improvements You’ll Notice Right Away
ESPRIT EDGE 2025.4 is here, and this update is all about improving accuracy, toolpath quality, and day-to-day reliability. Instead of introducing big new features, this release strengthens the areas machinists use the most. Below is a quick look at the improvements that matter on the shop floor. More Reliable Canned Cycles for Turning Canned cycles…
Read MoreNCSIMUL 2025.4 – What’s New
We’re excited to share the latest updates in NCSIMUL 2025.4, bringing improved simulation performance, new productivity tools, and enhanced connectivity with ESPRIT EDGE.Here’s a quick look at what’s new in this release and how it can improve your workflow. Simulation Enhancements 1. Automatic Graphics Card Detection NCSIMUL now detects when it’s not using your dedicated…
Read MoreThe State of U.S. Manufacturing in 2025
The U.S. manufacturing industry continues to evolve — adapting to workforce shifts, automation, and new technologies faster than ever. Hexagon’s 2025 America’s State of Manufacturing Report surveyed 500 manufacturers across the country to understand how shops are tackling these challenges and where confidence is growing. Here are three key takeaways that stand out for PMT…
Read MoreDESIGNER 2025.3
We’re excited to announce that DESIGNER 2025.3 is here — bringing a smarter, faster, and more connected experience for manufacturers who demand precision and efficiency. This release delivers major upgrades to streamline your CAD-to-CAM workflow, boost accuracy, and make every step — from sketching to bending — smoother and more efficient. What’s New in DESIGNER…
Read MoreESPRIT EDGE 2025.3 — Smarter, Faster, and Ready for What’s Next!
ESPRIT EDGE 2025.3 is officially out, bringing powerful enhancements that make programming smoother, faster, and more precise across all types of machining environments. This version continues the evolution of ESPRIT EDGE as a next-generation CAM platform built to handle complex, high-demand production with reliability and efficiency. What’s New in 2025.3 Improved Slotting Controls in ProfitMilling…
Read More