SURFCAM Wire EDM

Three Specialized Strategies Built for a Wide Range of Wire EDM Applications

GET MORE INFORMATON & A FREE TRIAL

Request A Meeting

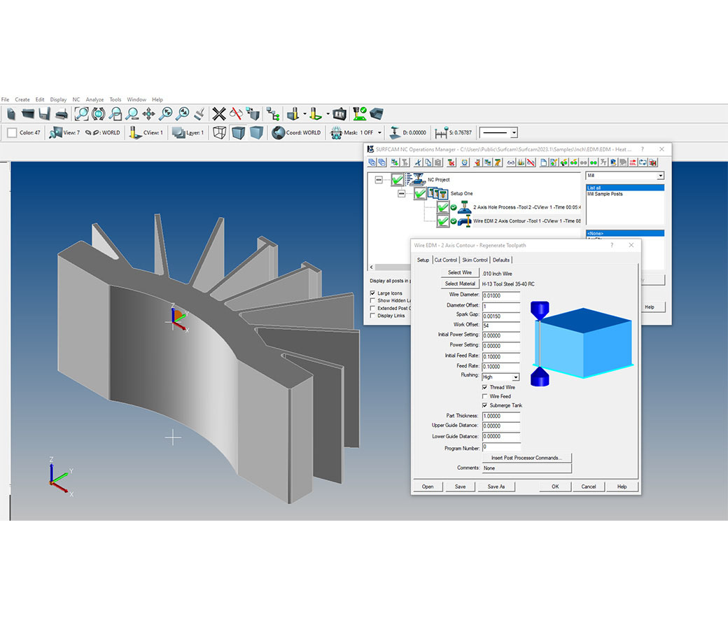
Precision Wire EDM Programming from 2-Axis Contouring to Full 4-Axis Control

SURFCAM Wire EDM gives you three purpose-built cutting strategies to handle the full spectrum of wire EDM requirements — from straightforward 2-axis contour cutting to complex surface-driven 4-axis paths. Multiple skim pass and tabbing configurations keep your cuts precise and your parts secure, while 4-axis UV Trim gives you total control over wire motion through trimming curves and tool vectors. Whether you're cutting simple profiles or intricate multi-axis shapes, SURFCAM Wire EDM delivers the programming flexibility to match your machine and your application.

SURFCAM_Wire_EDM_horizontal_card

Features at a Glance

  • 2 Axis XY: Contour wire cutting with multiple skim pass and tabbing configurations
  • 4 Axis: Create complex, surface-driven 4-axis Wire EDM paths
  • 4 Axis UV Trim: Gain total control over 4-axis Wire EDM motion through trimming curves and tool vectors